凯时

凯时

科学研究

您现在的位置: 首页» 立异创业» 学科竞赛

中凯时学子在第十二届“挑战杯”中国大学生创业妄想竞赛中获铜奖

129日,由共青团中央、教育部、中国科协、天下学联、黑龙江省人民政府联合主理,东北林业大学、共青团黑龙江省委配合承办第十二届“挑战杯”中国大学生创业妄想竞赛在东北林业大学终结。来自天下2786所高校的92.4万学生、17.9万个项目参赛。凯时3项作品获大赛铜奖。

去年11月,学校组织“CAN 油”创业大赛,为此项赛事选拔培育作品,共收到种种作品近60件。在疫情防控形势下,学校团委接纳线上、线下相连系的方法,约请往届大赛评委、企业投资司理人以及相关专业西席,从商业模式、PPT制作、路演体现等方面临参赛学生举行指导,开展赛事准备交流会1次、赛事培训3次,最终15件作品被推荐加入北京市角逐,3件作品入围第十二届“挑战杯”中国大学生创业妄想竞赛。

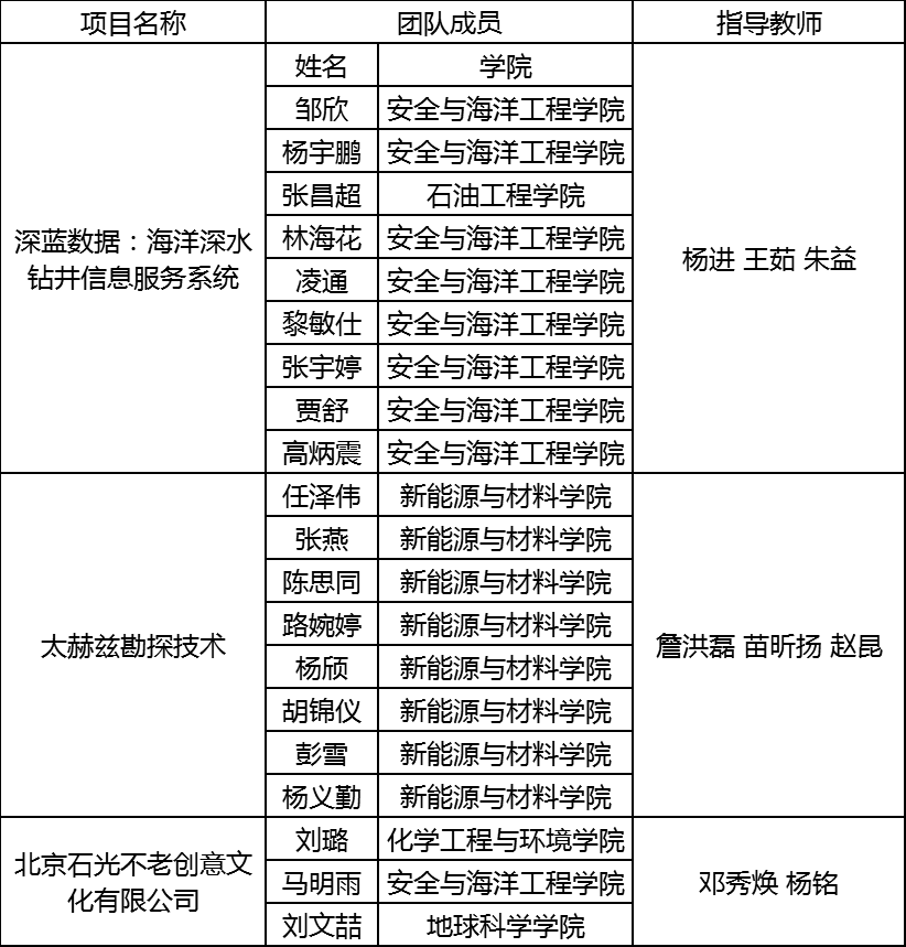
附:中凯时获奖名单

121c4f3dba0b47fd8e235ea36a431c8d.png


(编辑 丁远朋


相关附件

【网站地图】【sitemap】
【网站地图】【sitemap】