¡¡¡¡Ò»¡¢**Âë¼°Ãû³Æ
¡¡¡¡**Â룺080202
¡¡¡¡×¨ÒµÃû³Æ£º»úеÉè¼ÆÖÆÔì¼°Æä×Ô¶¯»¯
¡¡¡¡¶þ¡¢×¨Òµ×÷ÓýÄ¿µÄ
¡¡¡¡×÷Óý¾ßÓÐÓÅÒìµÄÈËÎÄ¡¢Ñ§ÊõºÍ¹¤³ÌËØÑø, ÏµÍ³ÕÆÎÕ»úеºÍ»úµçϵͳµÄÉè¼Æ¡¢ÖÆÔì¡¢¼ì²âÓë¿ØÖÆµÈ·½ÃæµÄ»ù´¡ÀíÂÛ֪ʶºÍϵͳµÄרÃÅ֪ʶÒÔ¼°Ó¦ÓÃÄÜÁ¦, »ñµÃ×÷Ϊ»úе¹¤³ÌÁìÓòÄڵŤ³Ìʦ±ØÐèµÄ»ù±¾¹¤³ÌѵÁ·£¬¾ßÓÐÁ¢Ò쾫Éñ¡¢Êµ¼ùÄÜÁ¦ºÍ¹ú¼ÊÊÓÒ°µÄ¹¤³ÌÊÖÒÕÈ˲ţ¬Îª×ÔÁ¦´ÓÊ»úе¹¤³ÌÌØÊâÊÇʯÓ͹¤³Ì×°±¸ÁìÓòµÄÉè¼ÆÖÆÔì¡¢Ó¦ÓÃÑо¿¡¢Éú²úÖÎÀí´òϼáʵµÄ»ù´¡¡£
¡¡¡¡½áÒµÎåÄêºó£¬ÆÚÍû½áÒµÉúÉú³¤Îª¿ÆÑС¢¹¤³ÌÉè¼Æ¸ÚλµÄÊÖÒÕÖ÷¸É»òÉú²ú¸ÚλµÄÊÖÒÕÖÎÀíÕߣ¬²¢µÖ´ï£º
¡¡¡¡£¨1£©¾ß±¸¼°¸ñµÄ»úе¹¤³ÌʦµÄËØÖʺÍÄÜÁ¦£»
¡¡¡¡£¨2£©Äܹ»×ÔÁ¦´ÓÊ»úе¹¤³ÌÁìÓòÌØÊâÊÇʯÓ͹¤³Ì×°±¸ÁìÓòµÄ¹¤³ÌÉè¼Æ¡¢Ó¦ÓÃÑо¿ºÍÉú²úÖÎÀíÊÂÇ飻
¡¡¡¡£¨3£©ÄÜÔÚÒ»¸öÉè¼Æ¡¢Éú²ú»ò¿ÆÑÐÍŶÓÖе£µ±Ïòµ¼Õß»òÖ÷Òª½ÇÉ«£»
¡¡¡¡£¨4£©Äܹ»Í¨¹ý¼ÌÐø½ÌÓý»òÆäËü;¾¶¸üÐÂ×Ô¼ºµÄ֪ʶ£¬Ìá¸ß×Ô¼ºµÄÄÜÁ¦£¬½ô¸úÏà¹ØÁìÓòÐÂÀíÂÛºÍÐÂÊÖÒÕµÄÉú³¤£»
¡¡¡¡£¨5£©ÓÐÓÅÒìµÄÐÞÑøÓëÆ·µÂË®×¼£¬ÓÐÒâÔ¸²¢ÓÐÄÜÁ¦Ð§ÀÍÉç»á¡£
¡¡¡¡Èý¡¢½áÒµÒªÇó
¡¡¡¡£¨Ò»£©ÖªÊ¶ºÍÄÜÁ¦ÒªÇó
¡¡¡¡1. Äܹ»½«Êýѧ¡¢×ÔÈ»¿ÆÑ§¡¢¹¤³Ì»ù´¡ºÍרҵ֪ʶÓÃÓÚ½â¾ö»úе¹¤³ÌÁìÓòÄÚÖØ´ó¹¤³ÌÎÊÌâ¡£
¡¡¡¡2. Äܹ»Ó¦ÓÃÊýѧ¡¢×ÔÈ»¿ÆÑ§ºÍ¹¤³Ì¿ÆÑ§µÄ»ùÀ´Ô´Àí£¬Ê¶±ð¡¢±í´ï¡¢²¢Í¨¹ýÎÄÏ×Ñо¿ÆÊÎö»úе¹¤³ÌÁìÓòÄÚÖØ´ó¹¤³ÌÎÊÌ⣬ÒÔ»ñµÃÓÐÓýáÂÛ¡£
¡¡¡¡3. ÔÚ»úе¹¤³ÌÁìÓòÄÚÄܹ»Éè¼ÆÕë¶ÔÖØ´ó¹¤³ÌÎÊÌâµÄ½â¾ö¼Æ»®£¬Éè¼ÆÖª×ãÌØ¶¨ÐèÇóµÄϵͳ¡¢µ¥Î»£¨²¿¼þ£©»ò¹¤ÒÕÁ÷³Ì£¬²¢Äܹ»ÔÚÉè¼Æ»·½ÚÖÐÌåÏÖÁ¢ÒìÒâʶ£¬Ë¼Á¿Éç»á¡¢¿µ½¡¡¢Çå¾²¡¢Ö´·¨¡¢ÎÄ»¯ÒÔ¼°ÇéÐεÈÒòËØ¡£
¡¡¡¡4. Äܹ»»ùÓÚ¿ÆÑ§ÔÀí²¢½ÓÄÉ¿ÆÑ§ÒªÁì¶Ô»úе¹¤³ÌÁìÓòÄÚÖØ´ó¹¤³ÌÎÊÌâ¾ÙÐÐÑо¿£¬°üÀ¨Éè¼ÆÊµÑé¡¢ÆÊÎöÓëÚ¹ÊÍÊý¾Ý¡¢²¢Í¨¹ýÐÅÏ¢×ۺϻñµÃºÏÀíÓÐÓõĽáÂÛ¡£
¡¡¡¡5. Äܹ»Õë¶Ô»úе¹¤³ÌÁìÓòÄÚÖØ´ó¹¤³ÌÎÊÌ⣬¿ª·¢¡¢Ñ¡ÔñÓëʹÓÃÊʵ±µÄÊÖÒÕ¡¢×ÊÔ´¡¢ÏÖ´ú¹¤³Ì¹¤¾ßºÍÐÅÏ¢ÊÖÒÕ¹¤¾ß£¬°üÀ¨¶ÔÖØ´ó¹¤³ÌÎÊÌâµÄÕ¹ÍûÓëÄ£Ä⣬²¢Äܹ»Ã÷È·Æä¾ÖÏÞÐÔ¡£
¡¡¡¡6. Äܹ»»ùÓÚ¹¤³ÌÏà¹ØÅ侰֪ʶ¾ÙÐкÏÀíÆÊÎö£¬ÆÀ¼Û»úе¹¤³ÌÁìÓòÄÚµÄרҵ¹¤³Ìʵ¼ùºÍÖØ´ó¹¤³ÌÎÊÌâ½â¾ö¼Æ»®¶ÔÉç»á¡¢¿µ½¡¡¢Çå¾²¡¢Ö´·¨ÒÔ¼°ÎÄ»¯µÄÓ°Ï죬²¢Ã÷È·Ó¦¼ç¸ºµÄÔðÈΡ£
¡¡¡¡7. Äܹ»Ã÷È·ºÍÆÀ¼ÛÕë¶Ô»úе¹¤³ÌÁìÓòÄÚÖØ´ó¹¤³ÌÎÊÌâµÄרҵ¹¤³Ìʵ¼ù¶ÔÇéÐΡ¢Éç»á¿ÉÒ»Á¬Éú³¤µÄÓ°Ïì¡£
¡¡¡¡8. ¾ßÓÐÈËÎÄÉç»á¿ÆÑ§ËØÑø¡¢Éç»áÔðÈθУ¬Äܹ»ÔÚ¹¤³Ìʵ¼ùÖÐÃ÷È·²¢×ñÊØ¹¤³ÌְҵƷµÂºÍ¹æ·¶£¬ÍÆÐÐÔðÈΡ£
¡¡¡¡9. Äܹ»ÔÚ¶àѧ¿ÆÅ侰ϵÄÍŶÓÖм縺¸öÌå¡¢ÍŶӳÉÔ±ÒÔ¼°ÈÏÕæÈ˵ĽÇÉ«¡£
¡¡¡¡10. Äܹ»¾Í»úе¹¤³ÌÁìÓòÄÚµÄÖØ´ó¹¤³ÌÎÊÌâÓëÒµ½çÙÉÐм°Éç»á¹«ÖÚ¾ÙÐÐÓÐÓÃÏàͬºÍ½»Á÷£¬°üÀ¨×«Ð´±¨¸æºÍÉè¼ÆÎĸ塢³ÂÊö½²»°¡¢ÇåÎú±í´ï»ò»ØÓ¦Ö¸Áî¡£²¢¾ß±¸Ò»¶¨µÄ¹ú¼ÊÊÓÒ°£¬Äܹ»ÔÚ¿çÎÄ»¯Å侰ϾÙÐÐÏàͬºÍ½»Á÷¡£
¡¡¡¡11. Ã÷È·²¢ÕÆÎÕ¹¤³ÌÖÎÀíÔÀíÓ뾼þöÒéÒªÁ죬²¢ÄÜÔÚ¶àѧ¿ÆÇéÐÎÖÐÓ¦Óá£
¡¡¡¡12. ¾ßÓÐ×ÔÖ÷ѧϰºÍÖÕÉíѧϰµÄÒâʶ£¬ÓÐһֱѧϰºÍ˳ӦÉú³¤µÄÄÜÁ¦¡£
¡¡¡¡£¨¶þ£©ÖªÊ¶ºÍÄÜÁ¦¸æ¿¢¼Æ»®
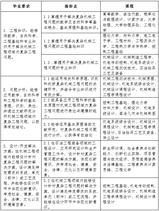
¡¡¡¡Õë¶ÔÉÏÊö12Ïî½áÒµÒªÇ󣬰²ÅÅÂäʵÁËÏêϸµÄʵÏÖÆä¸÷ÏîÒªÇóµÄÅäÌ׿γ̣¨±í1£©¡£
¡¡¡¡±í1 ¿Ê±£¨±±¾©£©»úеÉè¼ÆÖÆÔì¼°Æä×Ô¶¯»¯×¨ÒµÖªÊ¶¡¢ÄÜÁ¦¸æ¿¢¼Æ»®




¡¡¡¡
¡¡¡¡ËÄ¡¢Ö÷¸Éѧ¿Æ
¡¡¡¡»úе¹¤³Ì
¡¡¡¡Î塢רҵ½¹µã¿Î³Ì
¡¡¡¡»·¨¼¸ºÎÓë»úÐµÖÆÍ¼¡¢CÓïÑÔ³ÌÐòÉè¼Æ¡¢ÀíÂÛÁ¦Ñ§¡¢ÖÊÁÏÁ¦Ñ§¡¢¹¤³Ì»¯Ñ§¡¢¹¤³ÌÁ÷ÌåÁ¦Ñ§£¬¹¤³ÌÈÈÁ¦Ñ§Óë´«ÈÈѧ¡¢µç¹¤µç×Óѧ¡¢»úеÔÀí¡¢»úеÉè¼Æ¡¢»úÐµÖÆÔ칤³Ìѧ¡¢¹¤³ÌÖÊÁÏ¡¢¿ØÖƹ¤³Ì»ù´¡¡¢»úе¹¤³Ì²âÊÔÊÖÒÕ¡¢»úµç´«¶¯¿ØÖÆ¡¢»úµçϵͳÉè¼Æ¡¢µ¥Æ¬»úÔÀí¼°Ó¦Óá¢Ê¯ÓÍ×ê²É¹¤ÒÕ¼°×°±¸µÈ¡£
¡¡¡¡Áù¡¢Ñ§ÖÆÓëÊÚÓèѧλ
¡¡¡¡Ñ§ÖÆ£ºËÄÄ꣬ѧÉúÐÞÒµÄêÏÞÈýÖÁÁùÄê
¡¡¡¡ÊÚÓèѧλ£º¹¤Ñ§Ñ§Ê¿Ñ§Î»
¡¡¡¡Æß¡¢½áÒµ¼°¸ñ±ê×¼¼°Ñ§Î»ÒªÇó
| ¡¡¡¡·ÖÀà |
¡¡¡¡Ñ§·Ö |
| ¡¡¡¡±ØÐÞ¿Î |
¡¡¡¡106.5 |
| ¡¡¡¡Ñ¡ÐÞ¿Î |
¡¡¡¡21.5 |
| ¡¡¡¡µ¥¶ÀÉèÖõÄʵ¼ù½Ìѧ»·½Ú |
¡¡¡¡36 |
| ¡¡¡¡×îµÍ×Üѧ·Ö |
¡¡¡¡164.0 |
| ¡¡¡¡»ñµÃѧʿѧλҪÇó |
¡¡¡¡Öª×ãѧУ»®¶¨µÄѧλÊÚÓèÌõ¼þ |
¡¡¡¡


