¡¡¡¡Ò»¡¢**ºÅ¼°Ãû³Æ
¡¡¡¡**Â룺080501
¡¡¡¡×¨ÒµÃû³Æ£ºÄÜÔ´Ó붯Á¦¹¤³Ì
¡¡¡¡¶þ¡¢×¨Òµ×÷ÓýÄ¿µÄ
¡¡¡¡×÷Óý¾ßÓÐÁ¢Ò쾫Éñ¡¢ÏµÍ³Í·ÄԺ͹ú¼ÊÊÓÒ°£¬Ë³Ó¦¾¼ÃÉç»áÉú³¤ÐèÒªµÄÄÜÔ´Ó붯Á¦¹¤³ÌÁìÓòµÄ¹¤³ÌÊÖÒÕÈ˲š£
¡¡¡¡½áÒµÎåÄêºó£¬Ó¦µÖ´ïÒÔÏÂÄ¿µÄ£º
¡¡¡¡£¨1£©Ë³Ó¦ÌìÏÂÄÜÔ´Ó붯Á¦¹¤³ÌÊÖÒÕÉú³¤£¬×ÛºÏÔËÓÃÊýÀí֪ʶºÍÄÜÔ´Ó붯Á¦¹¤³Ìרҵ֪ʶ£¬ÎªÖش󹤳ÌÏîÄ¿ÌṩϵͳÐÔ½â¾ö¼Æ»®¡£
¡¡¡¡£¨2£©¾ßÓй¤³ÌÁ¢ÒìÄÜÁ¦£¬Õë¶Ô½â¾öÄÜÔ´Ó붯Á¦¹¤³ÌÎÊÌâµÄÐèÒª£¬Ìá³öÐÂ˼Ð÷¡¢ÐÂÒªÁìºÍÐÂÊÖÒÕ¡£
¡¡¡¡£¨3£©¾ß±¸Éç»áÔðÈθÐÓë¾´Òµ¾«Éñ£¬¼áÊØÖ°ÒµÆ·µÂ¹æ·¶£¬ÔÚ¹¤³Ìʵ¼ùÖÐÄܹ»×ÛºÏ˼Á¿Ö´·¨¡¢ÇéÐΡ¢Éç»á¹«ÖÚÀûÒæ¼°¿ÉÒ»Á¬Éú³¤µÈÒòËØ¡£
¡¡¡¡£¨4£©¾ß±¸ÓÅÒìµÄÈËÎÄËØÑø¡¢ÍŶӾ«Éñ¡¢Ïàͬ±í´ïÄÜÁ¦¼°¹¤³ÌÏîÄ¿ÖÎÀíÄÜÁ¦¡£
¡¡¡¡£¨5£©ÓÐÓÅÒìµÄÐÞÑøÓëÆ·µÂË®×¼£¬ÓÐÒâÔ¸²¢ÓÐÄÜÁ¦Ð§ÀÍÉç»á¡£
¡¡¡¡Èý¡¢½áÒµÒªÇó
¡¡¡¡£¨Ò»£©ÖªÊ¶ºÍÄÜÁ¦ÒªÇó
¡¡¡¡1. ¹¤³Ì֪ʶ£ºÄܹ»½«Êýѧ¡¢×ÔÈ»¿ÆÑ§¡¢¹¤³Ì»ù´¡ºÍרҵ֪ʶ£¬ÓÃÓÚ½â¾öÄÜÔ´Ó붯Á¦¹¤³ÌÁìÓòµÄÖØ´ó¹¤³ÌÎÊÌâ¡£
¡¡¡¡2. ÎÊÌâÆÊÎö£ºÄܹ»ÔËÓÃÊýѧ¡¢×ÔÈ»¿ÆÑ§ºÍÄÜÔ´Ó붯Á¦¹¤³ÌÁìÓòËùÉæ¼°µÄ»ùÀ´Ô´ÀíºÍÊÖÒÕÒªÁ죬¾ÙÐÐÄÜÔ´Ó붯Á¦¹¤³ÌÁìÓòÖÐÖØ´óÎÊÌâµÄʶ±ð¡¢±í´ï¡¢ÎÄÏ×Ñо¿¼°ÆÊÎö£¬²¢»ñµÃÃ÷È·½áÂÛ¡£
¡¡¡¡3. Éè¼Æ/¿ª·¢½â¾ö¼Æ»®£ºÔÚÄÜÔ´Ó붯Á¦¹¤³ÌÁìÓòÄÚÄܹ»Éè¼ÆÕë¶ÔÖØ´ó¹¤³ÌÎÊÌâµÄ½â¾ö¼Æ»®£¬Éè¼ÆÖª×ãÌØ¶¨ÐèÇóµÄϵͳ¡¢µ¥Î»£¨²¿¼þ£©»ò¹¤ÒÕÁ÷³Ì£¬²¢Äܹ»ÔÚÉè¼Æ»·½ÚÖÐÌåÏÖÁ¢ÒìÒâʶ£¬Ë¼Á¿Éç»á¡¢¿µ½¡¡¢Çå¾²¡¢ÎÄ»¯ÒÔ¼°ÇéÐεÈÒòËØ¡£
¡¡¡¡4. Ñо¿£ºÄܹ»ÔËÓÃʵÑéÉè¼Æ¡¢Êý¾ÝÆÊÎö¡¢ÐÅÏ¢×ۺϵȿÆÑ§Ñо¿ÒªÁì¶ÔÄÜÔ´Ó붯Á¦¹¤³ÌÁìÓòµÄÖØ´óÎÊÌ⿪չÑо¿£¬²¢»ñµÃÓÐÓýáÂÛ¡£
¡¡¡¡5. ʹÓÃÏÖ´ú¹¤¾ß£ºÄܹ»Õë¶ÔÄÜÔ´Ó붯Á¦¹¤³ÌÁìÓòµÄÖØ´ó¹¤³ÌÎÊÌ⣬¿ª·¢¡¢Ñ¡ÔñÓëʹÓÃÊʵ±µÄÊÖÒÕ¡¢×ÊÔ´ÒÔ¼°°üÀ¨Õ¹ÍûÓëÄ£ÄâÔÚÄÚµÄÏÖ´ú¹¤³Ì¹¤¾ßºÍÐÅÏ¢ÊÖÒÕ¹¤¾ß£¬²¢Äܹ»Ã÷È·Æä¾ÖÏÞÐÔ¡£
¡¡¡¡6. ¹¤³ÌÓëÉç»á£ºÄܹ»»ùÓÚÄÜÔ´Ó붯Á¦¹¤³ÌÏà¹ØÅ侰֪ʶ¾ÙÐкÏÀíÆÊÎö£¬ÆÀ¹ÀÄÜÔ´Ó붯Á¦¹¤³ÌÁìÓòʵ¼ùºÍÖØ´óÎÊÌâ½â¾ö¼Æ»®µÄÉç»á¡¢¿µ½¡¡¢Çå¾²¡¢Ö´·¨ºÍÎÄ»¯Ó°Ïì¼°ÏìÓ¦ÔðÈΡ£
¡¡¡¡7. ÇéÐκͿÉÒ»Á¬Éú³¤£ºÄܹ»»ùÓÚÇéÐκÍÉç»áÒòËØ£¬Ã÷È·ºÍÆÀ¼Û½â¾öÄÜÔ´Ó붯Á¦¹¤³ÌÁìÓòÖØ´óÎÊÌâµÄ¹¤³Ìʵ¼ùµÄ¿ÉÒ»Á¬ÐÔ¼°Ó°Ïì¡£
¡¡¡¡8. Ö°Òµ¹æ·¶£º¾ßÓÐÈËÎÄÉç»á¿ÆÑ§ËØÑø¡¢Éç»áÔðÈθУ¬Äܹ»ÔÚÄÜÔ´Ó붯Á¦¹¤³Ìʵ¼ùÖÐÃ÷È·²¢×ñÊØ¹¤³ÌְҵƷµÂºÍ¹æ·¶£¬ÍÆÐÐÔðÈΡ£
¡¡¡¡9. СÎÒ˽¼ÒºÍÍŶӣºÄܹ»×÷ΪСÎÒ˽¼Ò¡¢¶àѧ¿ÆÅä¾°ÍŶӵijÉÔ±»òÈÏÕæÈËÓÐÓÃʩչ×÷Óá£
¡¡¡¡10. Ïàͬ£ºÄܹ»¾ÍÄÜÔ´Ó붯Á¦¹¤³ÌÁìÓòÄÚµÄÖØ´ó¹¤³ÌÎÊÌâÓëÒµ½çÙÉÐм°Éç»á¹«ÖÚ¾ÙÐÐÓÐÓÃÏàͬºÍ½»Á÷£¬°üÀ¨Ã÷È·ºÍ׫дÊÖÒÕ±¨¸æºÍÉè¼ÆÎĵµ¡¢ÓÐÓóÂÊö¿´·¨¡¢ÇåÎú·¢³öºÍ»ØÓ¦Ö¸Á¾ß±¸¹ú¼ÊÊÓÒ°£¬Äܹ»¾ÙÐпçÎÄ»¯Åä¾°µÄÏàͬºÍ½»Á÷¡£
¡¡¡¡11. ÏîÄ¿ÖÎÀí£ºÃ÷È·²¢ÕÆÎÕÄÜÔ´Ó붯Á¦¹¤³ÌÁìÓòÄڵŤ³ÌÖÎÀíÔÀíÓ뾼þöÒéÒªÁ죬²¢ÄÜÔÚ¶àѧ¿ÆÇéÐÎÖÐÓ¦Óá£
¡¡¡¡12. ÖÕÉíѧϰ£º¾ßÓÐ×ÔÖ÷ѧϰºÍÖÕÉíѧϰµÄÒâʶ£¬ÓÐһֱѧϰºÍ˳ӦÉú³¤µÄÄÜÁ¦¡£
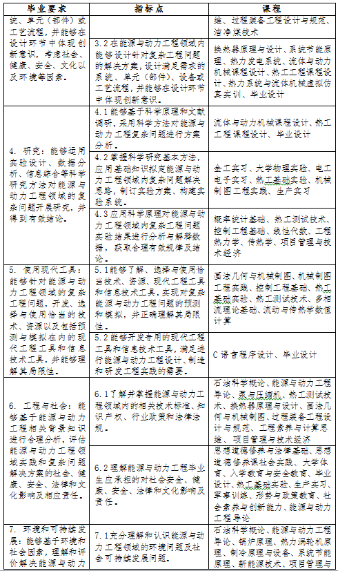
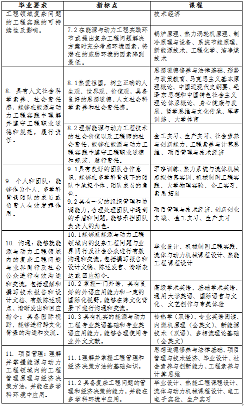
¡¡¡¡£¨¶þ£©ÖªÊ¶ºÍÄÜÁ¦¸æ¿¢¼Æ»®
¡¡¡¡Õë¶ÔÉÏÊö12Ïî½áÒµÒªÇ󣬰²ÅÅÂäʵÁËÏêϸµÄʵÏÖÆä¸÷ÏîÒªÇóµÄÅäÌ׿γ̣¨±í1£©¡£
¡¡¡¡±í1 ¿Ê±£¨±±¾©£©ÄÜÔ´Ó붯Á¦¹¤³Ìרҵ֪ʶ¡¢ÄÜÁ¦¸æ¿¢¼Æ»®




¡¡¡¡ËÄ¡¢Ö÷¸Éѧ¿Æ
¡¡¡¡¶¯Á¦¹¤³Ì¼°¹¤³ÌÈÈÎïÀí
¡¡¡¡Î塢רҵ½¹µã¿Î³Ì
¡¡¡¡»úÐµÖÆÍ¼¡¢ÀíÂÛÁ¦Ñ§¡¢ÖÊÁÏÁ¦Ñ§¡¢»úеÉè¼Æ»ù´¡¡¢µç¹¤µç×Óѧ¡¢¹¤³ÌÈÈÁ¦Ñ§¡¢Á÷ÌåÁ¦Ñ§¡¢´«ÈÈѧ¡¢È¼ÉÕѧ¡¢¿ØÖƹ¤³Ì»ù´¡¡¢±ÃÓëѹËõ»ú¡¢ÈÈÁ¦ÎÐÂÖ»úÔÀí¡¢¹øÂ¯ÔÀí¡¢Èȹ¤²âÊÔÊÖÒÕ¡¢ÈÈÁ¦·¢µçϵͳ¡¢ÏµÍ³½ÚÄÜÔÀí¡£
¡¡¡¡Áù¡¢Ñ§ÖÆÓëÊÚÓèѧλ
¡¡¡¡Ñ§ÖÆ£ºËÄÄ꣬ѧÉúÐÞÒµÄêÏÞÈýÖÁÁùÄê
¡¡¡¡ÊÚÓèѧλ£º¹¤Ñ§
¡¡¡¡Æß¡¢½áÒµ¼°¸ñ±ê×¼¼°Ñ§Î»ÒªÇó
| ¡¡¡¡·ÖÀà |
¡¡¡¡Ñ§·Ö |
| ¡¡¡¡±ØÐÞ¿Î |
¡¡¡¡101.5 |
| ¡¡¡¡Ñ¡ÐÞ¿Î |
¡¡¡¡28 |
| ¡¡¡¡µ¥¶ÀÉèÖõÄʵ¼ù½Ìѧ»·½Ú |
¡¡¡¡34.5 |
| ¡¡¡¡×îµÍ×Üѧ·Ö |
¡¡¡¡164 |
| ¡¡¡¡»ñµÃѧʿѧλҪÇó |
¡¡¡¡Öª×ãѧУ»®¶¨µÄѧλÊÚÓèÌõ¼þ |
¡¡¡¡


