一、**码及名称
**码:081504
专业名称:油气储运工程
二、专业作育目的
作育具有立异精神、系统头脑和国际视野,能够从事油气管道运送及油气田地面集输与处置惩罚、油气贮存与装卸、燃气输配、油气销售等领域的妄想、设计、施工治理、运行治理、科学研究、手艺开发、手艺咨询事情,顺应经济社会生长需要的工程手艺人才。 结业五年后,应抵达以下目的:
1. 顺应天下油气储运工程手艺生长,综合运用数理知识和油气储运工程专业知识,为重大工程项目提供系统性解决计划。
2. 具有立异意识和立异能力,能针对油气储运工程问题,自动接纳新手艺和举行手艺刷新与集成立异。
3. 具备社会责任感与敬业精神,坚守职业品德规范,在工程实践中能够综合思量执法、情形、社会公众利益及可一连生长等因素。
4. 具备优异的人文素养、团队精神、相同表达能力、终身学习能力及治理能力。
5. 有优异的修养与品德水准,有意愿并有能力效劳社会。
三、结业要求
(一)知识和能力要求
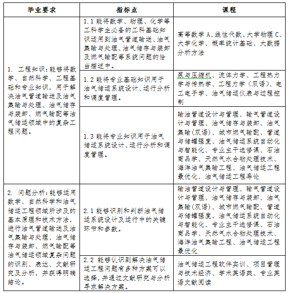
1. 工程知识:能够将数学、自然科学、工程基础和专业知识,用于解决油气管道运送及油气集输与处置惩罚、油气贮存与装卸、燃气输配等油气储运领域中的重大工程问题。
2. 问题剖析:能够运用数学、自然科学和油气储运工程领域所涉及的基来源理和手艺要领,举行油气管道运送及油气集输与处置惩罚、油气贮存与装卸、燃气输配等油气储运领域重大问题的识别、表达、文献研究及剖析,并获得明确结论。
3. 设计/开发解决计划:能够遵照油气储运工程设计规范和相关执律例则,思量社会、康健、清静、文化以及情形等方面的因素,举行油气管道运送及油气集输与处置惩罚、油气贮存与装卸、燃气输配等油气储运领域设计事情,并能在计划开发历程中自动接纳新手艺和举行手艺刷新与集成立异。
4. 研究:能够综合运用理论剖析、仿真、实验等科学研究要领及相关学科的新手艺新要领,对油气管道运送及油气集输与处置惩罚、油气贮存与装卸、燃气输配等油气储运领域的重大工程问题开展研究,并获得有一定工程意义的结论。
5. 使用现代工具:能够针对油气管道运送及油气集输与处置惩罚、油气贮存与装卸、燃气输配等油气储运领域的重大工程问题,开发、选择与使用适当的手艺、资源以及包括展望与模拟在内的现代工程工具和信息手艺工具,并能够明确其局限性。
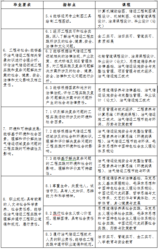
6. 工程与社会:能够基于油气储运工程相关配景知识举行合理剖析,评估油气储运领域工程实践和重大问题解决计划的社会、康健、清静、执法和文化影响及响应责任。
7. 情形和可一连生长:能够基于情形和社会因素,明确和评价解决油气储运领域重大问题的工程实践的可一连性及影响。
8. 职业规范:具有较高的人文与社会科学素养、社会责任感,能够在油气储运工程实践中明确并遵守工程职业品德和规范,推行责任。
9. 小我私家和团队:能够作为小我私家、多学科配景团队的成员或认真人在解决油气储运领域重大问题的历程中有用施展作用。
10. 相同:能够就油气储运工程领域内的重大工程问题与业界偕行及社会公众举行有用相同和交流,包括明确和撰写手艺报告和设计文档、有用陈述看法、清晰发出和回应指令;具备国际视野,能够举行跨文化配景的相同和交流。
11. 项目治理:明确并掌握油气储运工程领域内的工程治理原理与经济决议要领,并能在多学科情形中应用。
12. 终身学习:具有自主学习和终身学习的意识,有一直学习和顺应生长的能力。
(二)知识和能力告竣计划
针对上述12项结业要求,安排落实了详细的实现其各项要求的配套课程(表1)。
表1 凯时(北京)油气储运工程专业知识、能力告竣计划




四、主干学科
油气储运工程
五、专业焦点课程
工程力学(双语)、流体力学、泵与压缩机、工程热力学与传热学(双语)、油气储运仪表与历程控制、都会燃气输配、输油管道设计与治理、油气贮存与装卸、管道与储罐强度、油气集输(双语)、输气管道设计与治理、油气储运系统自动化与智能化、油气储运设施清静与完整性治理等。
六、学制与授予学位
学制:四年,学生修业年限三至六年
授予学位:工学学士学位
七、结业及格标准及学位要求
| 分类 |
学分 |
| 必修课 |
109 |
| 选修课 |
27 |
| 单独设置的实践教学环节 |
29 |
| 最低总学分 |
165 |
| 获得学士学位要求 |
知足学校划定的学位授予条件 |



